1277ÐǼʵç×Ó

1277ÐǼʵç×Ó(ÖйúÓÎ)¹Ù·½ÓÎÏ·ÍøÖ·

ũҵũ´å²¿ÐóÄÁÊÞÒ½¾ÖÖØ°õ¿ª½²£¡4500+ÐóÄÁ´ÓÒµÕ߯ë¾ÛÔÆ¶Ë¹²Ñ§¶¯Îï·ÀÒß·¨

Ô­½ÒÏþÈÕÆÚ£º2025-04-03ȪԴ£ºÖÐÐóÐËÄÁ

Ô­½ÒÏþÈÕÆÚ£º2025-04-03

ȪԴ£ºÖÐÐóÐËÄÁ

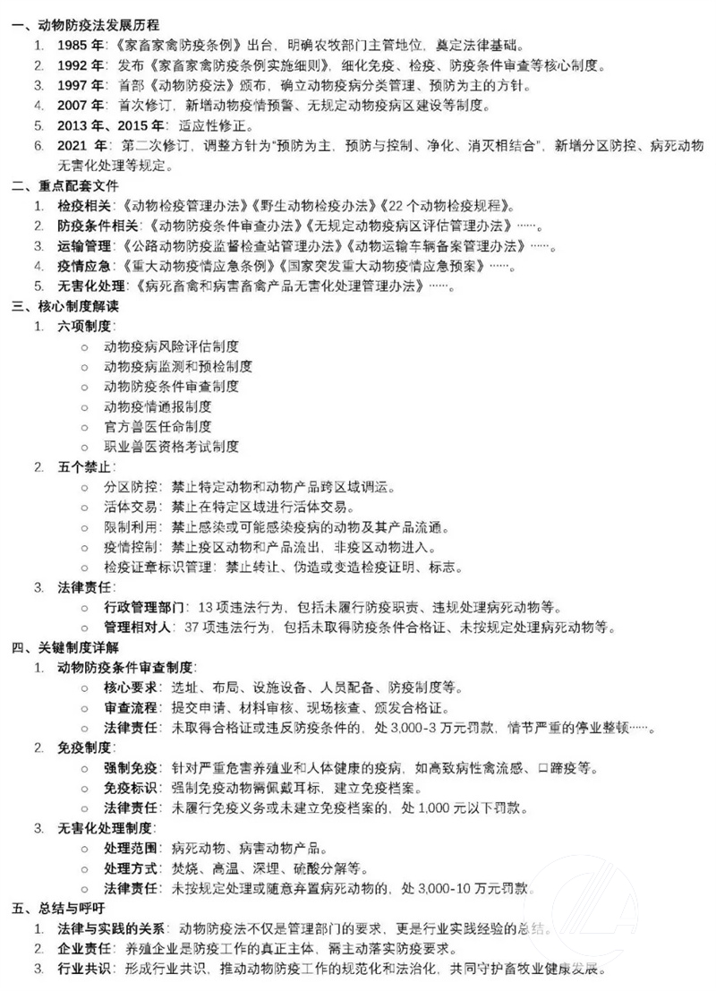
¡¡¡¡2025Äê4ÔÂ3ÈÕ£¬Å©ÒµÅ©´å²¿ÐóÄÁÊÞÒ½Ê±ÊÆÏòÌìÏÂÐóÄÁÐÐÒµ´ÓÒµÕß¾ÙÐГ¶¯Îï·ÀÒß·¨¼°ÅäÌ×¹æÕÂÖÆ¶ÈȨÍþ½â¶Á”רÌâÅàѵ£¬³¬4500ÃûЭ»á»áÔ±´ú±í¡¢¡¢ÑøÖ³ÆóÒµÈÏÕæÈË¡¢¡¢ÍÀÔ×¼Ó¹¤´ÓÒµÕßʵʱÔÚÏß¼ÓÈë¡£¡£¡£±¾´ÎÅàѵ¾Û½¹Âäʵ¡¶ÖлªÈËÃñ¹²¹ú¶¯Îï·ÀÒß·¨¡·£¬Ö¸µ¼ÑøÖ³³¡»§ÍÆÐзÀÒßÖ÷ÌåÔðÈΣ¬ÌØÑû¼ÓÈëÁ¢·¨ÐÞ¶©µÄȨÍþר¼ÒФ¿¡¡¢¡¢ÕÅÖ¾Ô¶Éî¶ÈÆÊÎö£¬ÖúÁ¦ÆóÒµÖþÀÎÒß²¡·À¿Ø·ÀÏß¡£¡£¡£

¡¡¡¡

¡¡¡¡Å©ÒµÅ©´å²¿ÐóÄÁÊÞÒ½¾Ö¼ìÒß¼àÊÓ´¦ÁøŸjÒ«´¦³¤Ö÷³ÖÅàѵ¡£¡£¡£ËûÖ¸³öÎÒ¹úÐóÄÁÒµ×ÛºÏËØÖÊÏÔÖøÌáÉý£¬Éú²úЧÂʺÍÒß²¡·À¿ØÄÜÁ¦Ò»Ö±Ìá¸ß£¬¶¯Îï·ÀÒß×÷ΪÐóÄÁÉú²úµÄÒªº¦»·½Ú£¬ÊØ×¡²»±¬·¢ÖØ´ó¶¯ÎïÒßÇéµÄµ×ÏßÊÇÈ«Ìå´ÓÒµÕßÅäºÏµÄÔðÈΡ£¡£¡£

¡¡¡¡

1277ÐǼʵç×Ó(ÖйúÓÎ)¹Ù·½ÓÎÏ·ÍøÖ·

¡¡¡¡

¡¡¡¡Ð¤¿¡ÏÈÉúÔÚ±¨¸æÖÐϵͳ½â¶ÁÁËа桶¶¯Îï·ÀÒß·¨¡·µÄ¿ªÕ¹Àú³Ì¡¢¡¢½¹µãÖÆ¶È¼°Ö´·¨ÔðÈΣ¬ÌØÊâÇ¿µ÷Á˶¯Îï·ÀÒßÌõ¼þÉó²é¡¢¡¢ÃâÒßÖÆ¶ÈºÍÎÞº¦»¯´¦ÀíÖÆ¶ÈµÄÖ÷ÒªÐÔ¡£¡£¡£ËûÖ¸³ö£¬“ÑøÖ³ÆóÒµÊÇ·ÀÒßÊÂÇéµÄÕæÕýÖ÷Ì壬ֻÓÐÆóÒµÕæÕýÂäʵ·ÀÒßÒªÇ󣬲ŻªÍƶ¯ÐÐҵǰ½ø”¡£¡£¡£ËûºôÓõÐÐÒµÐγɹ²Ê¶£¬½«Ö´ÂÉÀýÔòÄÚ»¯ÎªÉú²ú¹æ·¶£¬¶ø²»Êǽö½ö½«ÆäÊÓΪ¹¤¾ß¡£¡£¡£ËûÇ¿µ÷£¬“¶¯Îï·ÀÒßÊÂÇéºÜÊÇÖ÷Òª£¬Õþ¸®²¿·ÖµÄÍÆ¶¯Ö»ÊÇÍâÁ¦£¬ÕæÕýÆð¾öÒé×÷ÓõÄÊÇÑøÖ³ÆóÒµ”¡£¡£¡£ËûÏ£ÍûÐÐÒµÄܹ»ÊìϤµ½ÕâÒ»µã£¬ÅäºÏÊØÀβ»±¬·¢ÖØ´ó¶¯ÎïÒßÇéµÄµ×Ïߣ¬Íƶ¯ÐóÄÁÒµ¸ßÖÊÁ¿¿ªÕ¹¡£¡£¡£

¡¡¡¡

1277ÐǼʵç×Ó(ÖйúÓÎ)¹Ù·½ÓÎÏ·ÍøÖ·

¡¡¡¡

ѧϰÌõ¼Ç

¡¡¡¡

1277ÐǼʵç×Ó(ÖйúÓÎ)¹Ù·½ÓÎÏ·ÍøÖ·

¡¡¡¡

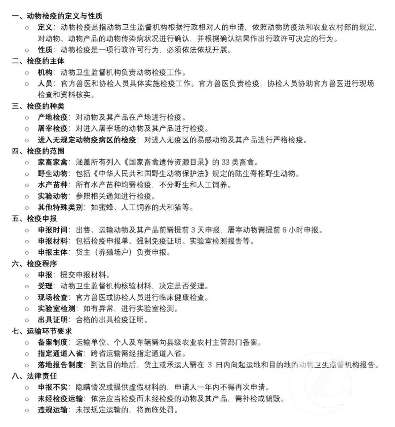
¡¡¡¡ÕÅÖ¾Ô¶ÏÈÉúÏêϸ½â¶ÁÁ˶¯Îï¼ìÒß¼àÊÓÏà¹ØÖÆ¶È£¬Öصã½éÉÜÁ˶¯Îï¼ìÒßµÄÖÆ¶ÈÒªÇóºÍÐóÇÝÔËÊäµÄÖÎÀíÒªÇ󡣡£¡£ËûÖ¸³ö£¬“¶¯Îï¼ìÒßÊÇÒ»ÏîÐÐÕþÔÊÐíÐÐΪ£¬±ØÐèÒÀ·¨ÒÀ¹æ¿ªÕ¹”¡£¡£¡£¼ìÒß¹¤¾ß°üÀ¨¶¯Îï¼°Æä²úÆ·£¬¼ìÒßÖ÷ÌåΪ¶¯ÎïÎÀÉú¼àÊÓ»ú¹¹¼°Æä¹Ù·½ÊÞÒ½ºÍЭ¼ìÖ°Ô±¡£¡£¡£¼ìÒßÖÖÀà°üÀ¨²úµØ¼ìÒß¡¢¡¢ÍÀÔ×¼ìÒߺͽøÈëÎÞ»®¶¨¶¯ÎïÒß²¡ÇøµÄ¼ìÒß¡£¡£¡£¼ìÒßÉ걨ÊǼìÒߵįðµã£¬ÐèÌáǰ3ÌìÌá½»É걨ÖÊÁÏ£¬°üÀ¨¼ìÒßÉ걨µ¥¡¢¡¢Ç¿ÖÆÃâÒß֤ʵºÍʵÑéÊÒ¼ì²â±¨¸æ¡£¡£¡£ÔËÊä»·½ÚÐ豸°¸ÔËÊä³µÁ¾ºÍÖ÷Ì壬¿çÊ¡ÔËÊäÐè¾­Ö¸¶¨Í¨µÀÈëÊ¡£¬²¢ÊµÑéÂ䵨±¨¸æÖƶÈ¡£¡£¡£Î¥·´¼ìÒßÒªÇóµÄÐÐΪ½«ÃæÁÙÑÏËà´¦·Ö¡£¡£¡£

¡¡¡¡

1277ÐǼʵç×Ó(ÖйúÓÎ)¹Ù·½ÓÎÏ·ÍøÖ·

¡¡¡¡

ѧϰÌõ¼Ç

¡¡¡¡

1277ÐǼʵç×Ó(ÖйúÓÎ)¹Ù·½ÓÎÏ·ÍøÖ·

¡¡¡¡

¡¡¡¡ÅàѵµÄ×îºó£¬ÁøŸjÒ«´¦³¤Ç¿µ÷Ö¸³ö£¬´Ó¸÷µØÖ´·¨ÇéÐο´£¬Î¥·´¶¯Îï¼ìÒßÏà¹ØÒªÇóµÄÎ¥·¨ÐÐΪÔÚÐóÄÁÊÞÒ½ÁìÓòÕ¼±ÈºÜ¸ß£¬ÐÄ´æÐÒÔ˵ÄÎ¥·¨ÐÐΪÂżû²»ÏÊ¡£¡£¡£Áø´¦³¤ÌáÐѸ÷ÈË£¬Îñ±Ø¸ß¶ÈÖØÊÓÉú²úı»®»î¶¯ÖеÄÖ´·¨ºÏ¹æÐÔ¡£¡£¡£ÈκÎÒòÎ¥·¨¶øÊ§È¥ÀûÈ󡢡¢Êг¡ºÍÐÅÓþµÄÐÐΪ£¬×îÖÕ¶¼½«µÃ²»³¥Ê§¡£¡£¡£

¡¡¡¡

¡¡¡¡ÔÚ´Ë£¬Ð­»áÕкôÈ«ÌåÐóÄÁÐÐÒµÆóÒµ×ñ·¨Ä±»®£¬ÇÐʵÂäʵÖ÷ÌåÔðÈΡ£¡£¡£½«¡¶¶¯Îï·ÀÒß·¨¡·ÄÉÈëÄÚ²¿Åàѵ£¬¶Å¾øÐÒÔËÐÄÀí£¬ÊìϤµ½ÈÎ×÷ÉõÊ¡±¾Ç®¶ø²ÈºìÏßµÄÐÐΪ¶¼½«µ¼ÖÂʧȥÊг¡¡¢¡¢ÐÅÓþºÍÉúÑĿռä¡£¡£¡£ÑøÖ³³¡ºÍÍÀÔ׳¡ÐèÍêÉÆ·ÀÒßÌõ¼þ£¬¹æ·¶ÎÞº¦»¯´¦ÀíÁ÷³Ì£¬È·±£Ã¿¸ö»·½Ú²»³öç¢Â©£¬ÓÉÓÚÿÕżìÒß֤ʵ¶¼ÊÇÒ»·ÝÔðÈα³Êé¡£¡£¡£Ð­»á½«³ÖÐøÍ¨¹ý“ÖÐÐó´«Ã½”Æ½Ì¨ÍÆËͱ¾´ÎÅàѵ¿Î³Ì£¬ÆóÒµ¿ÉʹÓÃ¸ÃÆ½Ì¨¸´¿´Åàѵȫ³Ì£¬È·±£ÖÜÈ«ÕÆÎÕ·ÀÒßÒªÇó£¬ÅäºÏÊØ»¤ÐÐÒµ¿µ½¡¿É³ÖÐø¿ªÕ¹¡£¡£¡£

¡¾ÍøÕ¾µØÍ¼¡¿